我院学子在第十八届全国大学生软件创新大赛华北赛区创佳绩
日期:2025-04-03 作者: 来源: 浏览量:183

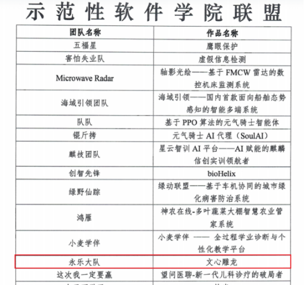
获奖队名及作品名称

获奖队名及作品名称
2025年4月3日,第十八届全国大学生软件创新大赛华北赛区评审结果揭晓,我院由万双全老师指导的两支参赛队伍凭借出色的表现和创新的作品,分别荣获华北赛区二等奖和三等奖。此次获奖不仅是对参赛团队技术实力和创新能力的肯定,也展现了学院在软件教育领域的育人成果。
第十八届全国大学生软件创新大赛由示范性软件学院联盟主办,华北赛区由北京交通大学承办。赛事以“提升大学生创新思维与实践能力,推动软件行业全面发展”为核心目标,吸引了众多高校的优秀学子参与,竞争异常激烈。我院两支参赛队伍自2024年10月起,历经初赛、复赛的层层选拔,最终在华北赛区脱颖而出,为学院赢得了荣誉。
此次获奖是学院近年来注重实践教学、强化学生创新能力培养的成果体现。未来,学院将继续深化教育教学改革,加强学生创新创业能力的培养,为社会输送更多高素质的软件人才。
(撰稿:万双全; 审核:杨裴裴)
